Oplossingen voor moeilijke gloeispanningen
In het PL519-Lineair-project komt als een van de interessante uitdagingen de voedingsspanning van de buis naar voren. Een P-buis is namelijk bedoeld voor serievoeding met 300mA. De spanning bedraagt dan bij de PL519 40V en een trafo met precies deze spanning is meestal niet zomaar voor handen.
Zelf heb ik geen trafo van 40V beschikbaar / ben wat te lui om daar echt naar te gaan zoeken, dus ik heb het maar op een alternatieve manier opgelost.
Na wat zoeken ben ik een trafo die voor halogeenverlichting gebruikt is voor 2x20W 12V lampjes tegengekomen en deze levert 11,5V bij 3,5A. Dit is ruim voldoende voor de PL519: deze gebruikt maar 40V x 0.3A = 12W.
11,5V is natuurlijk niet genoeg, dus ben ik gaan verdubbelen.
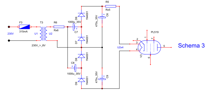
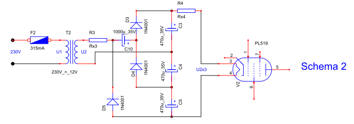
In eerste instantie heb ik een verdrievoudiger gemaakt en dit leverde 3 x 11,5V x √¯2 = 48V op, maar ja, dat is onbelast en bij belasting zakte dit veel te veel in (schema 2).
Dus heb ik er voor gekozen om er vervolgens een verviervoudiger van te maken want 4 x 11,5V x √¯2 = 65V onbelast. Dit is ruim voldoende en zelfs wat aan de hoge kant. Maar daar hebben ze weerstanden voor uitgevonden. Je kunt kiezen om Rx5 of Rx6 te gebruiken, dit afhankelijk wat je in je bakje hebt liggen. Ik heb er voor gekozen om Rx5 te gebruiken en deze is bij mij ±60Ω.
Waar je rekening mee moet houden is dat de stroom door de PL519 0,3A is maar bij verviervoudiging de opgenomen stroom uit de trafo 4x zo groot is, dus 1,2A. Als je besluit om Rx6 te gebruiken dan is de weerstandwaarden in mijn geval 1,2 Ω. Je kunt hier best een beetje mee spelen. Natuurlijk kan je ook beiden weerstanden Rx5 en Rx6 gebruiken.
Als je een trafo hebt die wat meer spanning levert, dan kan je natuurlijk ook spanningverdubbeling toepassen. Dan is het onbelast 2 x de trafo spanning x √¯2
Schema 1 is de spanningverdubbelaar
U uit = √¯2x 2x de trafo spanning
I in = 2x I uit
Schema 2 is de spanningverdrievoudiger
U uit = √¯2x 3x de trafo spanning
I in = 3x I uit
Schema 3 is de spanningverviervoudiger
U uit = √¯2x 4x de trafo spanning
I in = 4x I uit
Bij alle schakelingen kan je zowel de weerstand aan de zijde van de trafo als de weerstand bij de PL519 gebruiken.
Veel succes met het bouwen
PA3DFR