Met het toenemen van de zonnevlekactiviteit neemt de kans op een stroomuitval weer toe. Dat is het gevolg van zonne-uitbarstingen die stromen induceren in de bovengrondse elektriciteitsvoorziening waardoor beveiligingen aanspreken. En daar gaat de inhoud van je vriezer…
Maar ook het teruglopende onderhoud aan het elektriciteitsnet in combinatie met de almaar toenemende belasting als gevolg van energievretende flatscreens en de toename van de installatie van airconditioning bij particulieren geven een verhoogd risico op stroomuitval.
Als dan 's-nachts de stroom uitvalt, kom je daar de volgende morgen pas achter. Je elektrische wekker gaat niet af, de tropische vissen vatten kou, het vlees wordt door de maden uit je ontdooide vriezer gedragen, de schiftende melk komt je tegemoet als je de koelkastdeur open doet, kortom: reden genoeg om bijtijds gewaarschuwd te worden zodat je de tijd krijgt het dieselaggregaat in je schuurtje te starten. Deze eenvoudige schakeling geeft een waarschuwing als de stroom uitvalt.

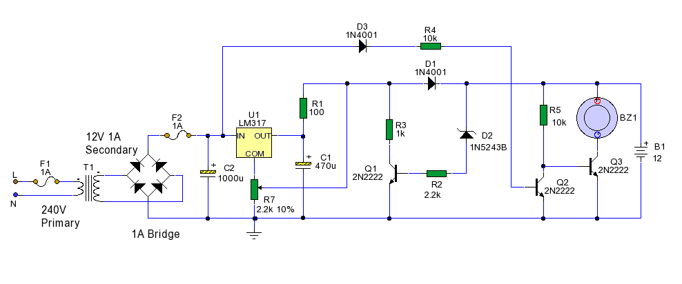
De schakeling wordt door stroom voorzien door een 12V trafootje en een eenvoudige bruggelijkrichter. Via R1 en D1 wordt 12V accu B1 op spanning gehouden, met de met R7 instelbare spanningsregelaar. D2 en Q1 zorgen ervoor dat als de laadspanning te hoog wordt, deze afgeknepen wordt. Valt de stroom uit, dan valt de sturing van Q2 weg die de basis van Q3 laag hield. Die basis wordt vervolgens door R5 opgetild en de buzzer gaat af (zo'n type dat piept als je er spanning op zet; een luidspreker doet alleen maar "klik"!)
De accu zal dat een tijd volhouden, dus is een schakelaar in de acculeiding wellicht geen overbodige luxe. Accu's zoals ook in alarmsystemen toegepast worden, zijn vaak op beurzen redelijk geprijsd te krijgen. En wat extra ledjes om de bedrijfsstatus aan te geven zijn misschien ook wel handig. Al met al een aardig knutselproject voor de regenachtige herfstdagen.