Stel, je bent met je QRP set (FT-817 bijvoorbeeld) op vakantie en je wilt toch in PSK31 uitkomen. Dan kán je natuurlijk een laptop meenemen. Maar soms gaat dat niet. Wat zou het dan handig zijn als je met je mobiele (Android) telefoon als terminal, toch PSK31 verbindingen kunt maken. Met deze interface en een appje uit de Android market is dat mogelijk.
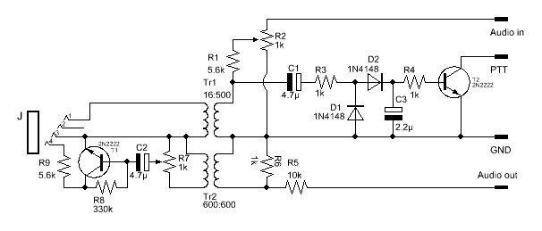
Dit kleine schakelingetje maakt het mogelijk om een Android telefoon of -tablet aan een FT- 817 te knopen. Waarschijnlijk werkt hij voor andere radio's ook wel, maar het is alleen getest op een FT817 en een IC756PROII. De opzet was om een interface te bouwen die geen voeding nodig heeft. Omdat de Android apparaten doorgaans geen seriële poort hebben om de PTT te bedienen, moest een ander oplossing gevonden worden. Na wat onderzoek op het internet kwam een schema van KH6TY boven water: (https://sites.google.com/site/kh6tyinterface/ ) . Maar na de interface volgens dit schema gebouwd te hebben, bleek dat de beschikbare Android telefoons en tablets (Droid Incredible, Dell Streak 7 en Motorola Xoom) slechts ongeveer 200mVtt audio produceerden en dat is niet genoeg om een transistor te schakelen. Een 16:500 audio transformator was de oplossing. Er kwam meer dan 1 Vtt uit de transformator. Het gelijkgerichte signaal schakelt de transistor.
De geluidsingang van het Android apparaat was een volgend probleem. Als de telefoon direct met de scheidingstransformator verbonden werd, herkende de telefoon het externe audio signaal niet, of de muziek-afspeel-app startte zomaar op. Metingen aan een headset die wel werkte, toonde aan dat er geleiding was in één richting, maar niet in de andere. Het leek erop dat er een transistor nodig was om het geluid aan te sluiten. De waarde van weerstand R9, 5.6K werkte goed op alle testapparaten maar is empirisch bepaald. Afhankelijk van de spanning die de telefoon aanbiedt op de externe microfoonaansluiting moet de weerstand wellicht wat aangepast worden.
Het uiteindelijke schema ziet er als volgt uit:
Daarbij hoort de volgende onderdelenlijst:
Het eerste prototype zag er als volgt uit:


Deze interface zal met de meeste radio's wel werken zolang er maar een beetje spanning aanwezig is op de PTT pen. Maar er is een kans dat het niet met alle Android apparaten werkt. Op de Droid Incredible moest het volume op de één na hoogste stand gezet worden om de PTT te laten schakelen. Is er niet genoeg audio aanwezig op de Android apparaat, dan zal de interface niet werken. Doet hij het wel, dan heb je ook wat. Zie wat screenshots:





De bijbehorende app is in de Android market te vinden: zoek op DroidPSK