KG ontvanger met twee dubbeltriodes

ECC831Met twee ECC83 buizen kun je een eenvoudige kortegolf ontvanger bouwen. De hier gepresenteerde schakeling is door Jack Donio ontworpen en vele malen succesvol nagebouwd. In principe zijn de 160 – 10 m KG amateurbanden – met de juiste spoelen – te ontvangen.

 

 

 

De KG ontvanger met twee stuks ECC83 is een variatie op de 0V1 en 1V1 ontvangers.  Deze ontvangers berusten op het "rechtuit" principe, tegenwoordig ook wel "Direct Conversion"genoemd .
Hierbij wordt geen frequentietransormatie toegepast maar gebeurt afstemming en detectie direct op de ontvangstfrequentie. Voordelen hiervan zijn het ontbreken van mengruis en de eenvoudige opbouw. Nadelen zijn er ook:
Door het gebruik van slechts 1 of 2 kringen is de selektiviteit een stuk minder dan van een toestel met menging en een groot aantal afstemkringen op een veel lagere mengfrequentie.
Toch moet dit eenvoudige type niet onderschat worden; in de periode 1930 – 1935 maakten veel zendamateurs gebruik van dit soort ontvangers en zagen kans wereldwijde DX verbindingen te maken met zenders die een HF vermogen hadden van soms minder dan 10 watt. De ontvangst valt of staat met de juiste bediening van de terugkoppeling waarmee de detector "op of net voorbij het punt van genereren wordt ingesteld. Bij een juiste instelling kan de gevoeligheid van de detector enorm toenemen.
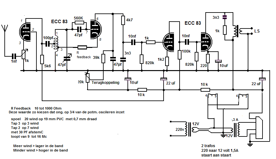
Als eerste trap is een triode gebruikt in zgn. grounded grid schakeling. Hierbij ligt het stuurrooster direct aan aarde en wordt de kathode als ingang gebruikt.
Dit heeft als voordeel dat de lage kathode impedantie zeer goed aanpast aan de lage antenne impedantie zodat hier geen aanpassingspoelen nodig zijn .

Een belangrijk punt is de weerstand tussen de spoel aftakking en de kathode van de tweede ECC helft. Hiermee wordt de mate van genereren ingesteld. Voor de hoogste gevoeligheid moet deze zo worden gekozen dat de detector nog net over de hele band in genereren te brengen is met bijna geheel opengedraaide potmeter.

Ligt dit punt te laag en zet het generen te vroeg in, dan zal de detector alleen met een zeer lage anode spanning op het randje te zetten zijn waardoor er slechts zeer weinig audio ontstaat . In dit ontwerp lag de waarde op 220 ohm maar deze is bouwafhankelijk. Ook de kwaliteit van de gebruikte buis speelt een rol:  Bij een nieuwe ECC83 kan het zijn dat je hier een waarde van 470 – 820 ohm nodig hebt.

De voeding is opgebouwd met twee 12 volts trafoos staart-aan-staart.

De ontvangst van het prototype van deze ontvanger is goed. Met een korte buiten antenne (6 mtr draad) zijn er overdag vele kortegolf stations te beluisteren van over de hele wereld.
Sommige zelfs zo hard (o.a. bij Radio China International) dat de eerste potmeter  geheel dichtgedraaid moest worden.
Hoewel de condities op 20 mtr niet al te goed zijn konden toch enkele zendamateurs in CW, SSB en SSTV stations gelogd worden (met de detector net over het
randje van genereren).

De ontvanger kan voorzien worden van een spoel voor de 40-50 mtr band
Deze bestaat dan uit 35 wind 0,4 mm emailledraad op een 32 mm PVC pijp voorzien van een aftakking op 6 wnd voor de kathode. Wanneer je de spoelen uitwisselbaar maakt, door ze bijv. op oude buis sockels te monteren kun je een setje verschillende spoelen maken voor verschillende banden
(160 , 80 , 40 , 40 , 20 en 15 Mtr en zelfs 10 mtr).

 

Fig. 1 KG ontvanger met twee dubbeltriodes

For 6 – 7 M/c  use 35 turns 0,4 mm wire on a 32 mm plastic pipe tapped at 6 turns for the cathode feedback
Or use 25 turns 0,7 mm on a 19 mm pipe with the tap at 3 turns for 11 – 16 M/c
Both transformers are 220 Vac > 12 Vac  1 – 2 Amp. E.g. halogene spot adapter type
First one is used as 12 Volt source , second one as step up transformer to obtain 220 volt HT. As a speaker output transformer a small 220 > 9 volt transformer is used. The R feedback resistor is somewere between 10 Ohm and 820 Ohm  depending on the quality of the first tube and has to be choosen so that oscillating will start with the voltage regulator potmeter at 3/4 – 7/8 open  to get the best audio.