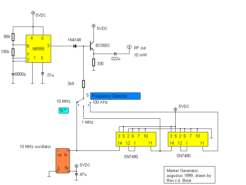
Het is alweer een paar jaartjes geleden dat ik de “HF Marker” gebouwd heb. Dit is een simpele schakeling om bijvoorbeeld frequentieschalen van ontvangers te calibreren.
De marker produceert een 10 MHz primair signaal inclusief even en oneven harmonischen. Twee “deel door 10” IC’s (7490) maken 1 MHz en 100 kHz primaire signalen; ook deze worden vergezeld van harmonischen. Een rotary switch laat je het primaire signaal (incl. bijbehorende harmonischen) selecteren.

Uiteindelijk zijn de volgende harmonischen beschikbaar:
20, 30, 40 MHz
2, 3, 4, 5… MHz
200, 300, 400, 500… kHz
Een NE555 wordt gebruikt om een 1500 Hz toon op te wekken die via een 1N4148 in de modulator wordt geinjecteerd. Met je ontvanger in SSB of AM kun je nu de toontjes beluisteren en je schaal ijken.
